[an error occurred while processing this directive]
CSSE 232 Computer Architecture I |
[an error occurred while processing this directive]
|||||||||||||||||||||
|
Homework |
|||||||||||||||||||||
|
|||||||||||||||||||||
| Date due | Homework | Solutions |
| 9/9 | HW0 (Skills Review) | |
| 9/16 | HW 1 (MIPS isntructions,Conditional/Unconditional branches,Procedures, Arrays) hmwk1-03.asm | HW 1 Solution (available Saturday) |
| 10/12 |
HW 2 (RTL, Datapath, Exceptions) Fig 5.24 Fig 5.28 |
HW 2 Solution |
| 10/27 |
HW 3 (Control Unit design and
recursive procedures) Figures 5.7.2 and 5.7.3 Fig. 5.38 |
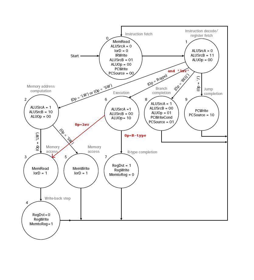
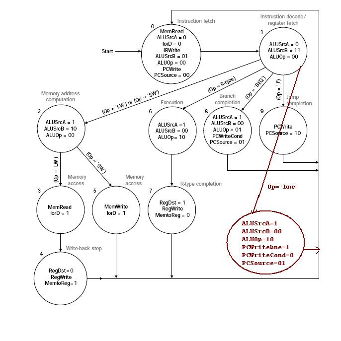
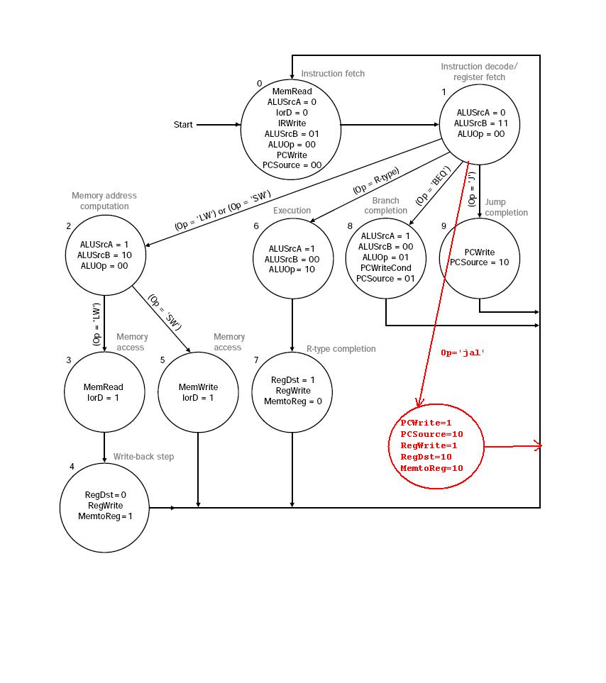
HW 3 Solution FSM: jal, mtc0 and mfc0, lwr, bne |
| 11/03 |
HW 4 (Performance, Multiplication and
Division, Floating point representation) Restoring Division algorithm |
HW 4 Solution |
|
Last modified: Wednesday November 03, 2004 |