Low Cost Apparatus

Apparatus Title: A simple circuit that simulates a conditioned response.

Abstract

A hungry animal takes greater interest in food at the beginning of its meal than it does after it has eaten. This response is simulated by the charge and discharge of a capacitor. The apparatus is based on the electrical characteristics of circuits composed of resistances, capacitors and switches.

Equipment required to construct apparatus: · Total cost ................................................ $ 32.9

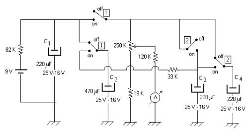
Sketch of the apparatus

A complete description of the apparatus is desirable, detailed enough that others can duplicate the apparatus. This description (anonymous) will be available to the judges of the apparatus. Samples of student reports (anonymous) may also help the judges to recognize the merits of this apparatus.

Description

The elements of the circuit are disposed as in the sketch of the apparatus. The apparatus is based on the electrical characteristics of circuits composed of resistances, capacitors. The rate at which a capacitor acquires charge when it is connected to a battery or to a previously charged capacitor depends on its size and the resistance of the circuit. The charging rate is maximum at the beginning and diminishes as full charge is approached. Similarly, capacitors discharge at maximum rate when first connected to a load circuit; the rate diminishes as discharge approaches completion. Such non linear characteristic are observed in aspects of animal behavior. For example, an animal takes greater interest in food at the beginning of its meal than it does after it has eaten.

The design of this apparatus consist of two blocks which simulate the animal response to unconditional stimulus by producing salivary secretion and conditioned response for example when a tone is presented before the food. The apparatus simulates the presentation of the food to a hungry animal. The number of hours the animal has been deprived of food is simulated by the potentiometer opposing more or less resistance. By setting switch 1 in "off" position , the capacitor C1 and the capacitor C2 will charge at 9 V. Turning switch 1 to "on" position , the capacitor C1 will discharge through the circuit composed of the potentiometer, the two resistances and the amperimeter. This produce a peak of current which is proportional to the voltage in the capacitor. If the key is maintained in "on" position, the capacitor C1 will discharge to a value which is set by the resistive circuit. At the same time, part of the C2 charge will be transferred to C3 . The peak amplitude of the response can be registered by meter reading and represents the number of "drops" of saliva the animal produces. If switch 1 is exchanged from the "on" position to the "off" position, and then, from this position to the "on" one, the maximum value of the peak of current that it will be observed will depend on the frequency at which the operation is done. For low frequencies all peaks have the same amplitude but for higher frequencies the peaks have lower amplitudes. When the key 1 is in "off" position, the capacitor C1 can not charge to 9 V because its time constant is higher than the time required to exchange the switch. This means that the second exposure to the food evokes somewhat less response. The presentation of food is an unconditional stimulus for salivary response. Evokes salivation even though the experimenter has no trained the animal. The repeated presentation of the food to an even hungry animal produces successively smaller responses.

When the apparatus is reset, that is to say, when all the capacitors are discharged, putting the switch 2 in "on" position nothing is happened because capacitor C3 is discharged. When switch 1 is put in "on" position a peak of current is obtained just like before, but during this action some of charge has been transferred from C2 to C3. So by putting switch 2 in "on" position again will be a peak of current of a smaller amplitude than the first one. Maintaining switch 2 in "on" position and turning switch 1 to "on" position the amperimeter will register a peak of current as bigger as the first one. Maintaining switch 1 in "on" position during a considerable time the charge of C2 will be transferred to C3 remaining the latter charged. Turning the switch 2 in position "on" for a short time and then turning it to "off" position, it will be a peak of current. Repeating this operation in time, the peaks of current will be smaller each time. By this other block of the apparatus we simulate the production of a conditioned response. When for example, a tone is sounded (switch 2 "on") a fraction of a second before the food is presented (switch 1 "on" ) and continued so that both stimuli overlap in time. The initial salivary response again appears with presentation of the food. The effects of the paired stimuli appear with the second trial. Tone evokes salivation even before the food is presented. It is a conditioned response, one that will last for a long time.

Anyone who builds the device is likely to find satisfaction in designing, analyzing and conducting her own experiments as Clarisa Alvarez, a student of Biotechnological career of our Faculty has done.

References

The Amateur Scientist. Scientific American. June 1963. p. 159-165.